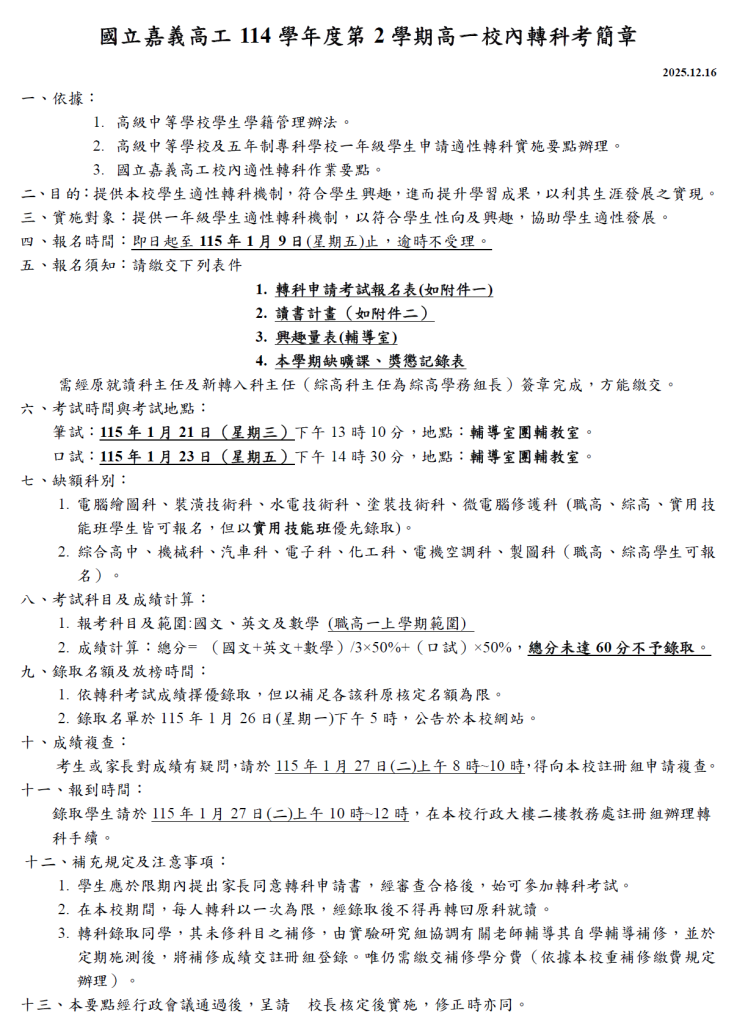
請有要報考校內轉科考同學(高一在校生)留意報名時間,請詳閱簡章之內容,需紙本報名,請洽註冊組領取,祝福各位心想事成。
即日起~115年1月9日(五)16:00截止,逾期不候,請報考學生依照簡章內容附上相關完整表件(需核章),簡章請點選附件。
註冊組 114.12.16

請有要報考校內轉科考同學(高一在校生)留意報名時間,請詳閱簡章之內容,需紙本報名,請洽註冊組領取,祝福各位心想事成。
即日起~115年1月9日(五)16:00截止,逾期不候,請報考學生依照簡章內容附上相關完整表件(需核章),簡章請點選附件。
註冊組 114.12.16
